MAud院校库

为考生提供权威、全面的审计硕士招生信息查询服务

当前位置: 主页 > 招生简章 > 正文

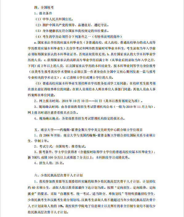
南京大学2020年MAud招生简章

2019-11-18 14:32:35 浏览量:











 

  版权声明:本文内容整理自南京大学研究生院,转载请注明来源!

MAud资料下载

  • 2020-2022年各科真题包 下载
  • 近3年各院校实录分析汇总表 下载
  • 考研英语二基础词汇3000 下载

考研辅导课程

历年国家线

2022 | 2021 | 2020 | 2019

热门院校排行榜

南京大学

+对比

北京大学

+对比

提前申请报考该校
* 姓名:
* 手机:
Q Q:
报考院校:
如果您符合报考要求,大学MBA招生办公室会通过邮件或电话与您联系,邀请您参加院校招生政策发布会或第一时间告知您院校的招生动态。
关闭
院校对比
    开始对比 清空
    关闭